Vyhledávání
Archiv
Nejnovější zprávy
Související zprávy
Spike protein z vakcíny se dostane do buněčného jádra, potlačuje schopnost lidského těla napravovat DNA a naruší imunitní systém

Toto zjištění lze ve svých důsledcích popsat pouze jako skutečný „horor.“ Nový výzkum publikovaný na stránce Viruses časopisu MDPI (Open Access Journals) odhaluje, že spike proteiny v očkovací látce se dokážou dostat do buněčných jader a způsobit zmatek v mechanismu opravy DNA buněk, čímž potlačují jeho opravu o zhruba 90 %. ( https://www.mdpi.com/1999-4915/13/10/2056/htm )
Výzkumný dokument se jmenuje „SARS–CoV–2 Spike protein zhoršuje schopnost opravy poškozené DNA a zabraňuje genetické rekombinaci in vitro.“ Autory výzkumu jsou Hui Jiang a Ya- Fang Mei z Ústavu molekulárních biologických věd The Wenner – Gren Institute, Stockholmská univerzita, Švédsko. Respektive Oddělení klinické mikrobiologie a virologie, Univerzita Umeå, Švédsko.
Kopii výzkumné práce jsme uložili v dokumentu PDF na této adrese: https://www.naturalnews.com/files/viruses-13-02056-v2.pdf
V závěru práce autoři píší: „Zjistili jsme, že spike protein výrazně potlačoval (inhiboval) tvorbu ložisek BRCA1 i 53BP1. Tyto údaje společně ukazují, že spike protein SARS-CoV-2 v plné délce inhibuje opravu poškozené DNA tím, že brání vzniku vhodného proteinu pro opravu DNA.“
Mechanismus opravy DNA, známý jako NHEJ (Non-Homologous End Joining) je druh intracelulárního systému „nouzové reakce,“ který opravuje zlomy dvouřetězcové DNA. Bez mechanismu NHEJ by veškerý pokročilý mnohobuněčný život přestal existovat. Žádná lidská bytost, zvíře ani rostlina nemohou přežít, pokud je celistvost jejich genetického kódu nechráněna a prostřednictvím mnoha mechanismů neustále opravována.
Poškození DNA může být způsobeno vystavením se záření (dokonce i mamografickému zařízení), chemikáliím nacházejícím se v potravinách a produktech osobní péče. Nadměrné vystavení se slunečnímu záření také může způsobit v DNA zlomy. Drobné mutace DNA se spontánně vyskytují u všech živých organismů. Piloti leteckých společností jsou například ionizujícímu záření kvůli létání ve výšce vystaveni běžně.
U normálního zdravého člověka NHEJ mechanismus opravuje DNA a zabraňuje vzniku patogenní mutace. Ale v přítomnosti spike proteinu z vakcíny je účinnost NHEJ potlačena až o 90 %, což znamená, že není schopen vykonávat svou práci kvůli zabránění své schopnosti získávat proteiny pro opravu.
V důsledku toho jsou do chromozomů uvnitř jader lidských buněk implementovány „chyby,“ a to vše díky přítomnosti spike proteinu v mRNA vakcíně:
– Mutace nebo-li „chyby“ v genetické sekvenci.
– VYMAZÁNÍ celých segmentů genetického kódu.
– VLOŽENÍ nesprávných segmentů.
– Míchání a párování / permutace genetického kódu.
Tyto chyby, pokud jsou vyjádřeny dělením a replikací buněk, mají za následek:
– Vznik rakoviny a rakovinových nádorů v celém těle
– Ztráta produkce B a T buněk imunitního systému
– Autoimunitní poruchy
– Urychlení stárnutí a snížení délky telomer (zkracování chromozomů)
– Ztráta funkce komplexních orgánových systémů: oběhový, neurologický, endokrinní, muskulo-skeletální atd.
– Poškození buněk připomínající otravu zářením (buňky se ničí zevnitř)
Mnohé z těchto účinků jsou samozřejmě fatální. Jiné oběti vakcína zatíží strašlivě vysilujícími zraněními a poruchami orgánů, které si vyžádají celoživotní lékařskou intervenci.
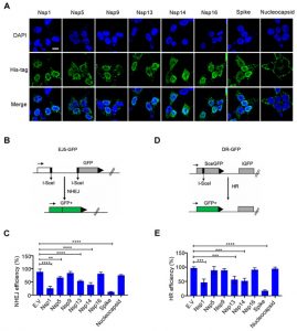
Spike protein vnikne do jádra buňky
Z výše uvedeného článku:
„Zjistili jsme, že spike protein se lokalizuje v jádře a potlačuje opravu poškozené DNA tím, že brání náboru klíčových proteinů pro opravu DNA: BRCA1 a 53BP1 do místa poškození.“
To znamená, že spike protein, který se vytváří v buněčných ribozomech, ne vždy opustí buňku a nevstoupí do krevního řečiště, jak nám říkají zastánci mRNA vakcíny. V některých případech spike protein vstupuje do buněčného jádra. Tam zasahuje do mechanismu opravy DNA, jak je popsáno v tomto článku.
„Překvapivě jsme našli hojnost spike proteinu v jádře buňky (obrázek 1A),“ uzavřeli autoři studie.
To bezesporu znamená, že mRNA vakcíny vedou k chromozomálním změnám buněk lidského těla. Potvrzuje se, že takové vakcíny skutečně způsobují zmatek s genetickou integritou a vykazují vedlejší účinky, které zastánci mRNA vakcín nepředpokládali ani nepopsali.
Dr. Thomas Levy píše o toxicitě spike proteinu na Orthomolecular.org:
„Byly vzneseny obavy ohledně šíření spike proteinu po celém těle. Místo toho, aby zůstal v místě vpichu k tomu, aby mohl zareagovat imunitní systém a nic víc, byla přítomnost spike proteinu detekována u některých očkovaných jedinců po celém těle. Dále se zdá, že některé z cirkulujících spike proteinů se jednoduše vážou na ACE2 receptory, aniž by do buňky vstoupily, což indukuje autoimunitní odpověď na celou buněčnou entitu spike proteinu. V závislosti na typu buňky, která váže spike protein, může dojít k jakémukoli z řady autoimunitních onemocnění.“
Ještě znepokojivější je, že Dr. Levy tvrdí, že současné důkazy zobrazují spike protein v těle hostitele jako pokračující v sebe-produkci. Vysvětluje:
„Zatímco základní patologie musí být zcela definována, jedno vysvětlení problémů s trombotickými tendencemi a dalšími symptomy pozorovanou u pacientů s chronickým COVIDEM a u pacientů po vakcinaci s přetrvávající přítomností spike proteinu přímo souvisí. Některé zprávy tvrdí, že spike protein může po počáteční vazbě na ACE2 receptory pokračovat v produkci „sebe sama“ a vstupu do některých z buněk, na které se zaměří. Klinické obrazy chronického COVIDU a postvakcinační toxicity se zdají být velmi podobné a oba jsou pravděpodobně způsobeny pokračující přítomností a šířením spike proteinu po těle.“ (Mendelson et al., 2020; Aucott a Rebman, 2021; Levy , 2021; Raveendran, 2021.)
Účinek spike proteinu vede k potlačení funkce mechanismu NHEJ pro opravu DNA
Viz obrázky níže. Fragmenty viru SARS-CoV-2 se nazývají „Nsp1, Nsp5“ a tak dále. Spike protein v plné délce se nazývá „spike“ a nukleokapsida – další strukturální část spike proteinu – jsou identifikovány samostatně.
Ze studie:
„Nadměrná exprese Nsp1, Nsp5, Nsp13, Nsp14 a spike proteinů snížila účinnost opravy HR i NHEJ (obrázek 1B–E a obrázek S2A,B).“
Obrázky C a E ukazují potlačení opravy NHEJ těmito různými částmi virových fragmentů. (Viz modré svislé čáry grafu představující úroveň aktivity / účinnosti mechanismu opravy DNA.)
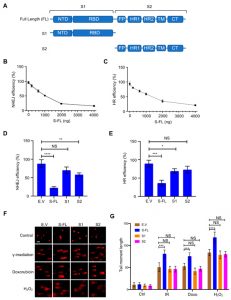
Co tato data ukazují je největší změřené potlačení aktivity NHEJ ve chvíli, kdy je celý spike protein v DNA přítomen. Ze studie:
Tyto údaje společně ukazují, že spike protein v plné délce SARS-CoV-2 zabraňuje opravě poškozené DNA tím, že brání náboru vhodného proteinu pro opravu DNA.
Toto je spike protein, který je generován tělu svými vlastními buňkami po aplikaci mRNA vakcíny:
Na obrázku 2 níže vidíme, že potlačení aktivity NHEJ vykazuje na dávce závislou reakci na přítomnost spike proteinu (obrázky 2B a 2C). To ukazuje, že čím více spike proteinů je přítomno, tím větší je potlačení opravy DNA:
Obrázek 2G vpravo dole ukazuje, jak přítomnost spike proteinu zabraňuje opravě DNA po různých poškozeních: jakými jsou radiace, chemická expozice nebo oxidace. Důležité je vysvětlení autorů studie:
„Po různých ošetřeních poškozené DNA: ozařování, ošetření doxorubicinem a ošetření H2O2, dochází k opravě DNA i v přítomnosti spike proteinu, ale pouze v malé míře (obrázek 2F,G). Společně tato data ukazují, že spike protein přímo ovlivňuje opravu DNA v jádře.“
Vystavení se 5G, chemtrailům, chemikáliím v potravinách, mamografii a dokonce i slunečnímu záření způsobí u lidí, kteří si nechali mRNA vakcínu vpíchnout, komplikace.
Děsivým výsledkem tohoto zjištění je, že lidé, kteří si vzali mRNA vakcíny na vlastní kůži zakusí snížení schopnosti opravy DNA a eskalaci nemoci z ozáření, který významně ohrožuje jejich zdraví, a o kterém se dříve myslelo, že jde jen o malý problém.
Jinými slovy, lidé vystavení záření 5G, mamografickým vyšetřením, chemickým změkčovadlům v potravinách a karcinogenům v produktech osobní péče (prací prostředky, parfémy, šampony, pleťové vody atd.) nebudou schopni poškození DNA způsobené těmito „produkty“ opravit. Po relativně malých projevech začnou mutovat a rozvinou v jejich tělech rakoviny.
Nezapomeňte, že záření 5G má za následek produkci peroxydusitanu v krvi, extrémně nebezpečného volného radikálu, který způsobuje poškození DNA v mozkových buňkách a tkáňových buňkách v celém těle.
Dalo by se to dokonce popsat jako druh zbraňového systému, kdy mRNA vakcíny oslabují opravu DNA a záření 5G (nebo chemikálie v potravinách) jako zbraň způsobuje lámání vláken DNA a vede k tomu, že tělo není schopno udržet genetickou integritu během replikace buněk. Netrvá dlouho, než se projeví strašlivé fyzické následky: pokus o růst tkání vnitřních orgánů na povrchu kůže nebo obličeje, a proto jsem dnešní podcast Situation Update nazval „Monstra, zombie a mutanti.“
Přítomnost spike proteinu narušuje normální funkci imunitního systému a vede k imunodeficienci (stav podobný AIDS)
Tento výzkum také zjistil, že spike proteiny z mRNA vakcín mohou vést ke stavům imunodeficience, podobně jako AIDS. To je v souladu s tím, co jsme dříve uvedli: u očkovaných lidí dojde k poklesu imunitních funkcí o zhruba 5 % týdně. Ze studie:
„…[L]ztráta funkce klíčových proteinů pro opravu DNA, jakými jsou ATM, DNA–PKcs, 53BP1, vede k defektům v opravě NHEJ, které zabraňují produkci funkčních B a T buněk, což vede k imunodeficienci.“
Dále je imunitní funkce kriticky ovlivněna přítomností spike proteinu, což potenciálně vede k rakovinovým mutacím v buňkách. Jak studie vysvětluje:
„Oprava poškozené DNA, zejména oprava NHEJ je pro rekombinaci V(D)J, která leží v jádru imunity B a T buněk, nezbytná.“
Science Direct také vysvětluje:
„Udržení genomové integrity je pro přežití organismu nezbytné. Mezi různými poškozeními DNA jsou dvouřetězcové zlomy (DSB) považovány za nejškodlivější, protože mohou vést k buněčné smrti – pokud nejsou opraveny či k chromozomálnímu přeskupení – pokud jsou špatně opraveny, vzniká rakovina.“
Navíc mutace v genech NHEJ včetně Ku70 a Ku80 byly spojeny se zkrácenou délkou života testované myši. Kromě toho defekty v DNA měly za následek zhoršené udržení délky myších telomer (začátky a konce chromozomů pozn. př.). Celkově vzato důkazy naznačují, že NHEJ hraje důležitou roli v prevenci nárůstu nestability genomu a jeho funkčnosti souvisejícího s věkem.
Ve skutečnosti to znamená, že potlačení mechanismu opravy DNA NHEJ spike proteinem také vede ke zkrácení životnosti a urychlenému stárnutí.
Nyní více rozumíme mechanismům vakcíny. Podle některých odhadů 50 % lidí, kterým byly aplikovány vakcíny mRNA zemře do pěti let.
Zdroj: Natural News
Pravidla diskuze
Diskuze je pouze pro registrované čtenáře a je moderovaná. Budou uveřejněny jen takové komentáře, které nejsou urážlivé, vulgární, neobsahují reklamu, projevy náboženského fanatismu, návody k násilí, ezoterické bludy a jsou k tématu.
Není dovoleno vkládat celé články z jiných webů a strojové překlady z cizích jazyků.
Veškeré odkazy v komentářích musí být uvedeny s krátkým popisem, čeho se týkají, jinak jsou považovány za spam.
Komentáře jsou automaticky posuzovány antispamovým systémem, a pokud jsou zadrženy, musí je posoudit administrátor. Opětovné odeslání komentáře nebo psaní stížnosti nic neurychlí.
Diskuze je pouze pro registrované čtenáře a je moderovaná. Budou uveřejněny jen takové komentáře, které nejsou urážlivé, vulgární, neobsahují reklamu, projevy náboženského fanatismu, návody k násilí, ezoterické bludy a jsou k tématu.
Celé znění pravidel najdete ZDE.












To,že se nechali lidi očkovat,zpečetili smlouvu se samotným peklem,s bytostmi z Orionu,patřící do 3D hustoty,jelikož vakcína vibrace těla snižuje,a staví je na úroveň genetikou s nimi.Země vibraci zvyšuje,viz Šumanova frekvence,a 8.8.2022 dojde , tak rozdílnému navýšení,ke skoku,že nízko vibrační jedinci tyto frekvence neustojí.Jejich buňky se rozpadnou.Zůstanou jen ti čistí,připoutaní duchem k Bohu.Vakcína odpojuje vědomí ducha od spojení s Bohem.Těla po vakcinaci energeticky strádají.Tmavnou.Nakonec ti neočkovaní provedou důstojný úklid mrtvých těl.A budou se modlit za spásu vašich duší.Nemá význam se hádat s očkovanými,jejich vědomí a myšlenky patří již jiným bytostem,které je již tak ohavně podvedli,Což jste se jako lidstvo nepoučili s pohádek,jak si lstivě počínal čert,s dlužním úpisem,něco za něco,který jste na vlastní krvi podepsali?Jak vám to dávní žreci znamenitě do pohádky zaobalili?
Stop Covidové totalitě!
Havrda (Svobodní): Stop Covidové totalitě!
https://www.parlamentnilisty.cz/politika/politici-volicum/Havrda-Svobodni-Stop-Covidove-totalite-682888
Očkovací centrum IKEM na Chodově provádí nábor dalších pracovníků.
Nemyslím, že by někdo z vás měl zájem, ale kdybyste jim chtěli něco důležitého sdělit, tak je tam e-mailová adresa))
https://ctrlv.cz/pCfx
Tohle už med beds nezastaví. Přežije nás málo.
*****
Co umí nebo neumí medbeds, si můžeme jen představovat.
V neděli mi napsal carsten, že distribuce medbeds již probíhá do každé země. Ovšem zatím leží na přísně utajených místech.
tereza
Tak, že si můžeme myslet, že něco (SP) co vypíná „ochranu“ proti rakovině, je to součástí „viru“ nebo i je to nějak sypáno na lidi nebo i je to pícháno informačně, že si to má tělo samo tvořit , není či nemá být biologická zbraň?
Co když právě a jenom o tento SP jde , jako o „účinnou látku“ ochromení lidstva?
Nepovídalo se o tom před cca rokem?
Nebo i ten „vir – exosom“ je až následek této SP otravy a mediálně propagandisticky využíváno „odborníky“?
Spike Protein Goes to Nucleus and Impairs DNA Repair (In-Vitro Study)
video, lze zapnout titulky
https://youtu.be/-SYL-iU0E9Q
no a fčil je třeba si položit otázku, kolik to vlastně je těch padesát procent, že?..mrk
Chemtrails: Naše armáda z letadel stříká jed na lidi, mám důkazy. Říká německý letecký inženýr!! (video)
https://t.me/michalsharksvobodnykanal/1031